前幾天,香港發布了新一輪的防疫措施。在此次通告中,香港政府表示短期內啟動社區隔離設施,鯉魚門度假村和亞洲國際博覽館會被征用,亞博館將被改造為隔離區。防疫改造預計今年年底完成。
在這種情況下,預測香港8月SAT基本涼涼了。
8月香港SAT恐要取消!下半年SAT該何去何從?
但隨后,香港考評局發布了最新國際考試考場的防疫措施安排,如下:

這一安排的推出,無疑是在告訴大家,亞博館的改造目前對于香港場的SAT考試沒什么影響,8月SAT將照常舉行。
但考慮到現在距離開考還有一個來月的時間,政策的臨時變動也不是不可能。如果有政策變動,預計會在7月末或和8月初公布,大家等待官方消息即可。不過還是希望不要取消吧,疫情當前,考個試挺難的。
當然,即便最后8月考試還是被取消,但接下來還有9月和10月的SAT考試,考試取消的同時無疑是給各位同學又增加了復習的時間,從而增加了成功沖分的概率。
在如今的形勢下,建議大家——
如果報名成功的同學,關注一下郵箱中轉考或者補考、加考的郵件;
建議大家抓緊報名今年下半年9月之后的SAT考試;
不論是否報上考位, SAT是都是要考的,也一定會考。
目前,除了香港,大家可以在亞洲內可選的考點還有:
澳門
內地入境澳門無需隔離,只需出示核酸檢測證明及健康碼即可。

因此,已經報好澳門考場的考生們,還需注意領取綠碼才能通行:通關前,需提前到粵澳兩地認可的具備資質的檢測機構接受核酸檢測,并申領“澳門健康碼”和“粵康碼”。在入境前登錄“澳門健康碼”并轉換“粵康碼”,取得“粵康碼”綠碼通關憑證,可減輕口岸客流壓力,節省個人通關時間。
迪拜
迪拜自當地時間7月7日起將允許外國游客入境,持有迪拜居留簽證的外國居民則自6月22日即可入境。為確保安全性,進入迪拜的人員必須出示其新冠檢測結果呈陰性的最新證明,或者在抵達迪拜機場時接受檢測。此外,迪拜公民和居民也可自6月23日起恢復出境旅游。
迪拜旅游局局長Helal Al Marri表示:“迪拜有望從7月初開始對游客重新開放,但該恢復過程將是逐步的,同時會根據阿聯酋境內與全球疫情的實際控制情況而定。”如今,迪拜在確保公共衛生安全的前提下允許外國游客入境,率先邁進旅游業恢復之路。
簡而言之,去迪拜考SAT有戲,但不肯定。

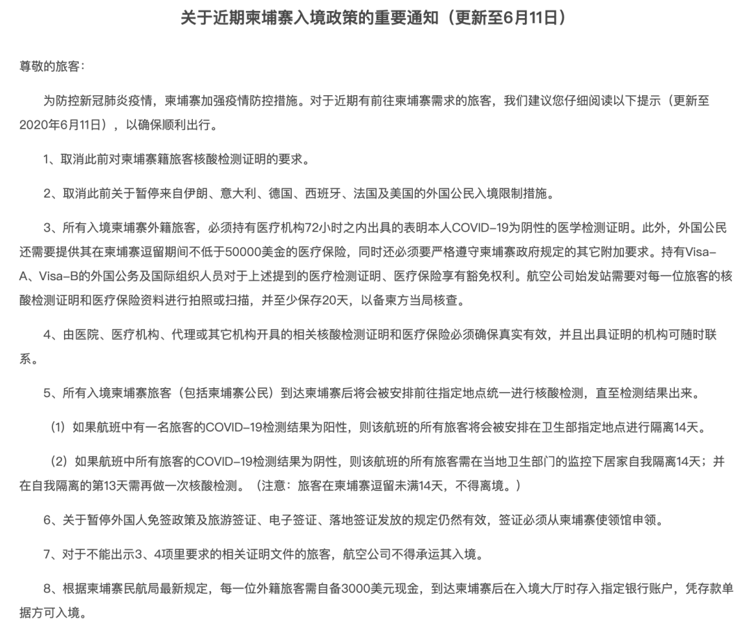
柬埔寨
根據該政策可以看到,如今柬埔寨應該是沒問題的,但目前該地的考位不太夠。
越南
“越南政府根據符合其國內收容和隔離能力的優先順序,為解決越南和外國人正當合理的入境需求創造最為便利條件。”以上是越南政府總理阮春福在日前舉行的關于新冠肺炎疫情防控工作的政府常務會議上所作講話的主要內容。
關于重新開放國際航線,阮春福同意恢復越南與中國的航空運輸活動,其中航班次數、客運條件等須由兩國航空部門討論并達成一致。
阮春福指示越南外交部聯合交通運輸部同有關單位與各國商量增加航班次數,包括救援航班和客運航班;接待越南公民從韓國首爾、日本東京、中國廣州、老撾萬象、柬埔寨金邊等國際航班重要中轉站安全回國。
同樣,去越南考試應該問題也不大。
其他諸如日本、新加坡、馬來西亞等國家,入境限制頗多,但隨著各國疫情防控的發展,政策也會隨之變動。已經占好考位的同學也先不要慌,一切以官方消息為主。
SAT香港考試如果被取消
去哪些國家考試最便捷?
還有哪些新對策?
考試快速提分攻略有沒有?
可以咨詢網站客服,我們會為您安排專業的老師幫你推薦和建議,希望能幫到你!







