

而3月20日時也公布了國內4月考試取消的通知。

有專家稱依據目前情況,今夏疫情結束已無可能,因此ETS夾縫中求生存,逆境中謀發展,在3月10日的時候就開始謀劃讓受到新冠病毒感染的國家和地區開辟在家考托福的考試形式。

ETS托福項目執行總監Srikant Gopal也介紹,目前在家考托福這種形式預計3月底會在中國大陸以外的部分考點首先試行。同時ETS也在和教育部考試中心緊密合作,盡快在中國大陸考區實現在家考托。
近日,官網公布消息,托福開放在家考試了——TOEFL iBT Special Home Edition,托福網考在家考試特別版。

ETS暫時在該測試在美國,加拿大,哥倫比亞,法國,德國,意大利,西班牙,香港(中國)和澳門(中國)提供。從2020年3月23日(世界標準時間13:00)開始,學生可以在3月26日(星期四)開始在家參加考試。
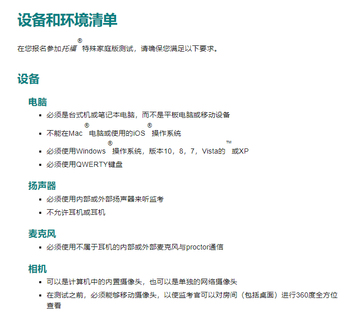
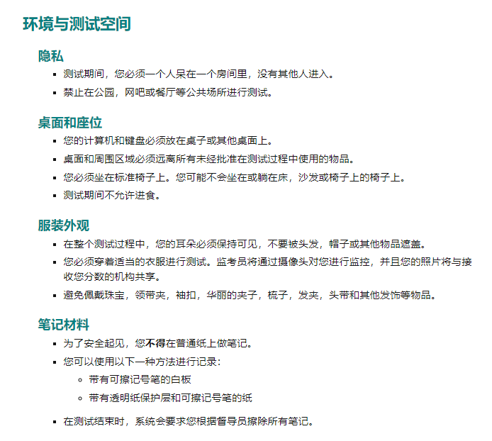
考試的內容以及考試屏幕體驗等都與TOEFL iBT完全相同,考試的全程監考會由人工通過ProctorU進行監考。
培頓教育留學規劃老師指出,但有幾個前提,就是學生的計算機設備和環境可以達標。


具體信息可以登錄官網查看~https://www.ets.org/s/cv/toefl/at-home/
可見,托福考試無論是在家還是在考點進行,都在盡全力保證測評的質量和有效性。截止目前,大陸地區暫時無法使用IBT home special模式考托,目前4月份的考試也取消了,五月份的情況還未可知。不過國內目前的疫情控制情況較好,因此相信考試可以很快恢復。
但整體來說,今年的考位頗為緊張,幾個月都沒有托福考試,也會使得很多同學有點“手生”。ETS也考慮到了這方面問題,3月20日,隨著四月考試取消信息一起發布的還有免費提供托福在線練習(TPO)的通知。授權碼已經放入同學們的教育部考試中心托福報名網站注冊的托福個人賬戶中,登錄教育部考試中心托福報名網站,進入我的托福主頁,在“托福復習套餐”>“查看套餐“欄目中獲取托福在線練習(TPO)授權碼并可點擊“訪問站點”直達TPO網站http://toeflpractice.ets.org(復制到瀏覽器哈,這里無法直接跳轉)。
因此我們一方面要利用好托福官方給出的福利,另一方面就是要抓住模考機會,熟悉氛圍,并對自己的水平有所掌握,從而制定更為精準的考試準備計劃。







